
国教院函字〔2026〕8号
各省、自治区、直辖市教育厅(教委),新疆生产建设兵团教育局,各职业院校:
为深入学习贯彻党的二十大和二十届历次全会精神,贯彻落实全国教育大会精神,深入实施《教育强国建设规划纲要(2024—2035年)》和《加快建设教育强国三年行动计划(2025—2027年)》,根据《关于深化现代职业教育体系建设改革的意见》等文件精神,提升职业院校教师队伍素质能力,助力职业院校在“十五五”时期高质量发展与教学关键要素改革,中国教育干部网络学院拟面向全国职业院校干部和教师举办职业院校成果建设与培育系列主题工作坊研修。现将有关事宜通知如下。
一、研修目标
培训坚持问题导向、实践导向和成果导向,聚焦职业院校关键办学能力提升与重要成果培育。通过打造小规模、互动式、成果化的主题工作坊,助力学校在教学关键要素改革、“新双高”背景下成果培育、AI赋能教育教学等方面取得实质性进展,为加快建设现代职业教育体系、培养高素质技术技能人才提供有力支撑。
二、研修内容
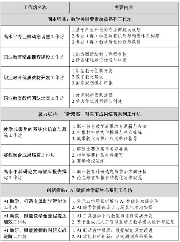
主题工作坊在延续深化教学关键要素改革、AI赋能、赛事指导、成果凝练等主题的基础上,结合新时代改革任务,重点推出以下系列:

三、研修时间
研修全年接受报名,启动时间和学习时长由参训单位与中国教育干部网络学院协商决定,学习时长原则上不超过1年。
四、研修形式
(一)研修平台:研修主要依托中国教育干部网络学院(网址:www.enaea.edu.cn)平台组织实施。
(二)研修流程:遵循“问题导向—成果引领—任务驱动”核心逻辑,实行“一校一策”定制化研修,主要环节为:

(三)考核要求
学员达到相应环节考核要求,可在线打印学时证明,参训单位可将其纳入相关档案,学习时长计入继续教育培训学时。
五、定制服务
可根据参训单位特定需求,整合优质资源,提供入校指导、集中面授、深度咨询等定制化服务,搭建专业化成果培育与展示平台,深化研修成果转化应用。
六、培训费用
培训费用为98000元/坊/校,含方案设计、专家授课、课程资源使用、教学服务与管理、技术平台使用与维护等费用。委托定制根据学员规模、培训具体组织方式等因素协商确定。培训费用由参训单位统一支付,不向个人收取费用。按下列账号统一支付:
收款单位:国家教育行政学院
开户银行:工行北京体育场支行
账 号:0200053009008801215
行 号:102100005307
七、报名事宜
各省(区、市)教育行政部门可统筹安排,统一组织报名培训,各职业院校也可自主报名,以学校为单位组建班级。
各相关单位收到通知后即可组织报名,根据培训需求填写参训回执表(见附件),与中国教育干部网络学院联系。
联系人:王老师
电 话:010-69263804、69240058
邮 箱:enaea@naea.edu.cn
附件:
职业院校成果建设与培育系列主题工作坊研修参训回执表.docx
国家教育行政学院
2026年2月25日