
国教院函字〔2026〕12号
各省、自治区、直辖市教育厅(教委),新疆生产建设兵团教育局、各职业院校:
为深入学习贯彻党的二十大和二十届历次全会精神,贯彻落实全国教育大会精神,深入实施《教育强国建设规划纲要(2024—2035年)》和《加快建设教育强国三年行动计划(2025—2027年)》,根据《关于深化现代职业教育体系建设改革的意见》《关于深化职业教育教学关键要素改革的意见》等文件精神,中国教育干部网络学院拟开展2026年职业院校干部、教师网络选学培训。现将有关事项通知如下。
一、培训目标
以习近平新时代中国特色社会主义思想为指导,锚定教育强国建设战略目标,大力弘扬教育家精神与工匠精神,聚焦职业教育改革发展中的真问题、“硬骨头”,对标职业教育教学关键要素改革要求,落实专业要“实”、课程要 “新”、教材要 “活”、教师能力要 “高”、实习实训要 “真”的主要任务,引导广大干部、教师在破解改革重难点问题中锤炼政治素养、提升履职本领,切实将学习成果转化为推动改革、服务发展的实际行动,促进职业教育系统跃升,为加快构建现代职业教育体系、筑牢教育强国建设人才根基提供坚强支撑。
二、培训对象
职业院校干部、教师及思政德育工作者。
三、培训时间
培训全年接受报名,启动时间和学习时长由参训单位与中国教育干部网络学院协商决定。
四、培训内容
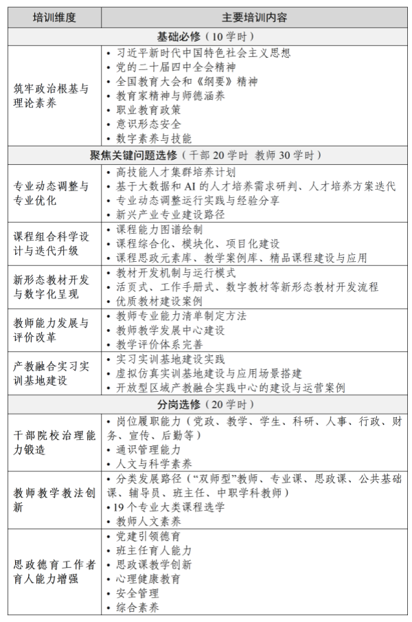
为有效引导职业院校干部、教师精准把握并深度参与教学关键要素改革,本次培训围绕“夯实基础、聚焦痛点、赋能岗位”的总体思路,构建“基础必修+聚焦关键问题选修+分岗选修”三层课程体系,以“问题图谱”诊断学员能力短板,精准定位培训靶向,以“案例课程”深度锻造实战能力。

五、培训形式
(一)学习平台:培训依托中国教育干部网络学院学习平台组织实施。
(二)学习环节:构建“导学领航—需求诊断(问题图谱构建)—个人课表生成与学习—学习成果凝练—成效评估”研修流程,学员通过训前智能测评,生成专属学习方案,实现“一人一策”个性化培训,按要求完成相应课程学习,积极参与线上研讨交流,并提交一份针对教育教学重难点问题的解决方案。完成各项学习任务并达到相应环节考核要求,可在线打印学时证明,参训单位可将其纳入相关档案,学习时长计入继续教育培训学时。
(三)学习支持:平台集成AI智能导学、AI工具箱、政策汇编、典型案例库及智能伴学功能,为学员提供全过程、专业化支持。
六、定制服务
为满足各地各校系统化与个性化培训需求,中国教育干部网络学院在提供线上自主学习基础上,可进一步提供同步直播、送教入校等定制培训,可选主题方向包括但不限于“十五五”规划编制的核心逻辑与实践路径、教学关键要素改革全面融入学校建设发展经验分享、数字治理与AI技术应用、“新双高”背景下学校战略规划与特色发展路径、中职转型发展策略等内容。
针对有长期合作意向且参训规模较大的单位,可提供校本教师研修平台建设与对接技术支持,通过在学校“官网或内网”部署“干部教师选学培训”登录端口,实现校级专题研修一站式接入、学习与管理,助力学校构建自主、灵活、可持续的教师专业发展新生态,推动培训资源与校本研修体系深度融合。
七、培训费用
(一)网络培训费用:干部选学费用为350元/人,教师选学费用为420元/人,含课程资源使用、带宽支持、教学服务与管理、技术平台使用与维护等费用。
(二)直播费用:15000元/场,主要包括师资费、指导费、直播带宽流量费、教学组织管理和技术服务等费用,具体可根据学员规模、培训具体组织方式等因素协商确定。
(三)送教费用:12000元/半天,含讲课费、指导费、专家食宿、交通费及组织管理人员的食宿、交通费等。
培训费用由参训单位统一支付,不向个人收取费用。按下列账号统一支付:
收款单位:国家教育行政学院
开户银行:工行北京体育场支行
账 号:0200053009008801215
联 行 号:102100005307
八、报名事宜
各省(区、市)教育行政部门可统筹安排,统一组织报名培训,各职业院校也可自主报名,以学校为单位组建班级,每班原则上不少于80人。
各相关单位收到通知后即可组织报名,根据培训需求填写参训回执表(见附件),与中国教育干部网络学院联系。
联系人:王老师
电 话:010-69263804、69240058
邮 箱:enaea@naea.edu.cn
附件:
2026年职业院校干部、教师网络选学培训参训回执表.docx
国家教育行政学院
2026年3月17日